

搜狐娱乐讯 (哈麦/文)12月17日,上市公司博纳影业对于参股公司上海亭东影业的一则减资及关联交易公告中,披露了亭东影业的经营及估值情况。
上海亭东影业成立于2015年07月21日,注册资本1369万元,由韩寒担任法定代表人。
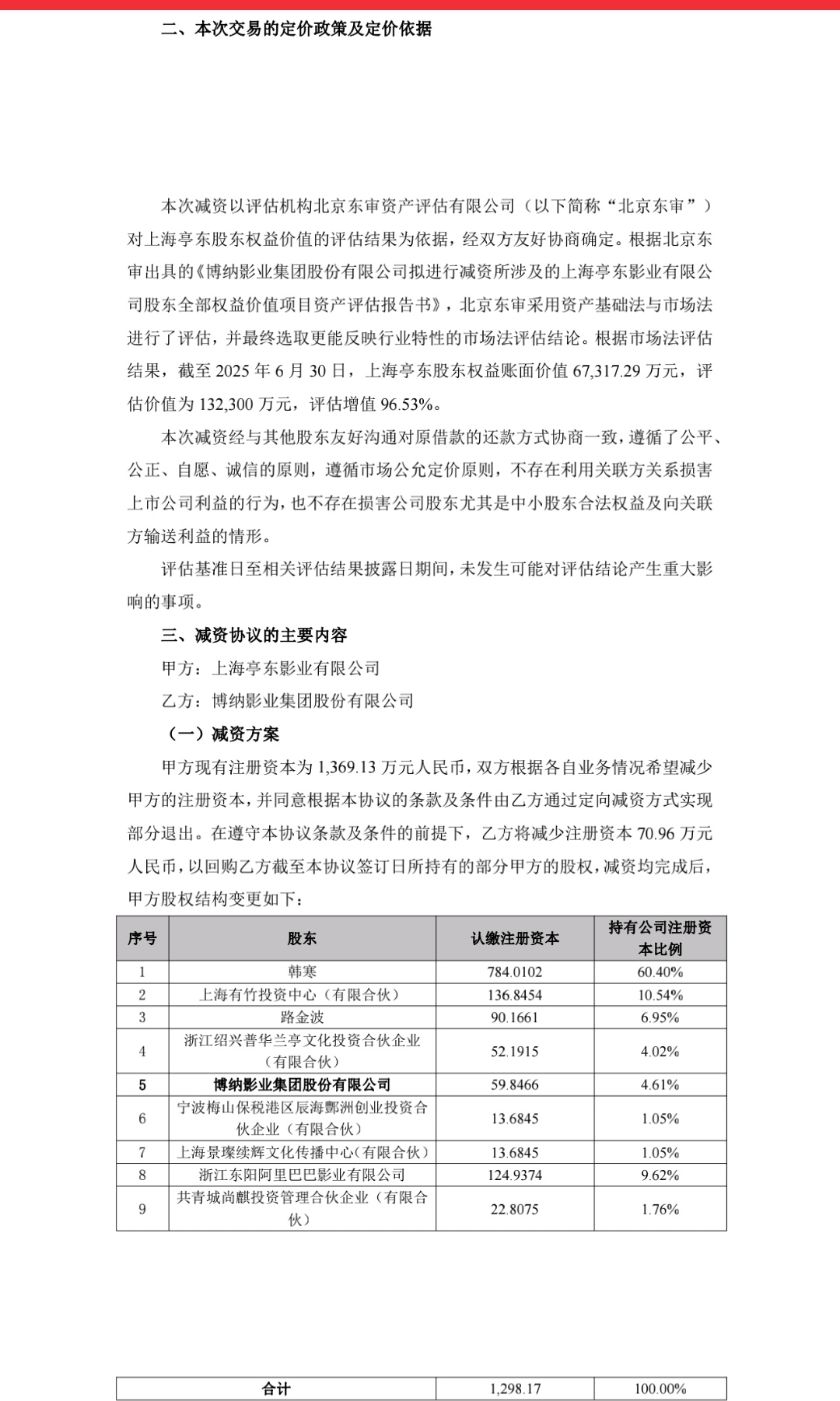
博纳影业减资后,第一大股东韩寒持有亭东影业60.40%股份。第二大股东上海有竹投资中心(有限合伙)持有亭东影业10.54%股份,韩寒是上海有竹投资中心的控股股东,持有其大部分股份。

浙江东阳阿里巴巴影业是亭东影业第三大股东,持有9.62%股份。韩寒的出版人路金波持有亭东影业6.95%股份,为第四大股东。博纳影业的持股比例降为4.61%,为第五大股东。
亭东影业2025上半年营收1亿元,净利润2200万元,净资产6.73亿元。

本次博纳影业的减资以评估机构北京东审资产评估有限公司对上海亭东股东权益价值的评估结果为依据,北京东审采用更能反映行业特性的市场法评估结论,截至2025年6月30日,上海亭东股东权益账面价值6.73亿元,评估价值为13.23亿元,评估增值96.53%。
)
)
)
)
米思米C-MTWZ-CP8-SET、C-MTWZ-CP10-SET、C-MTWZ-CP12-SET、C-MTWZ-CP15-SET经济型梯形丝杠支座(什么叫高刚性))
)
)
)
)
)
)

)
)
)
)